This website requires JavaScript.
Explore
Help
Sign in
OpenCodeBox
/
fishbait
Watch
1
Star
0
Fork
You've already forked fishbait
0
Code
Issues
Pull requests
Projects
Releases
Packages
Wiki
Activity
1957cf2bfb
fishbait
/
FishBait-UnityProject
/
Assets
/
FishNet
/
Example
/
All
/
SceneManager
/
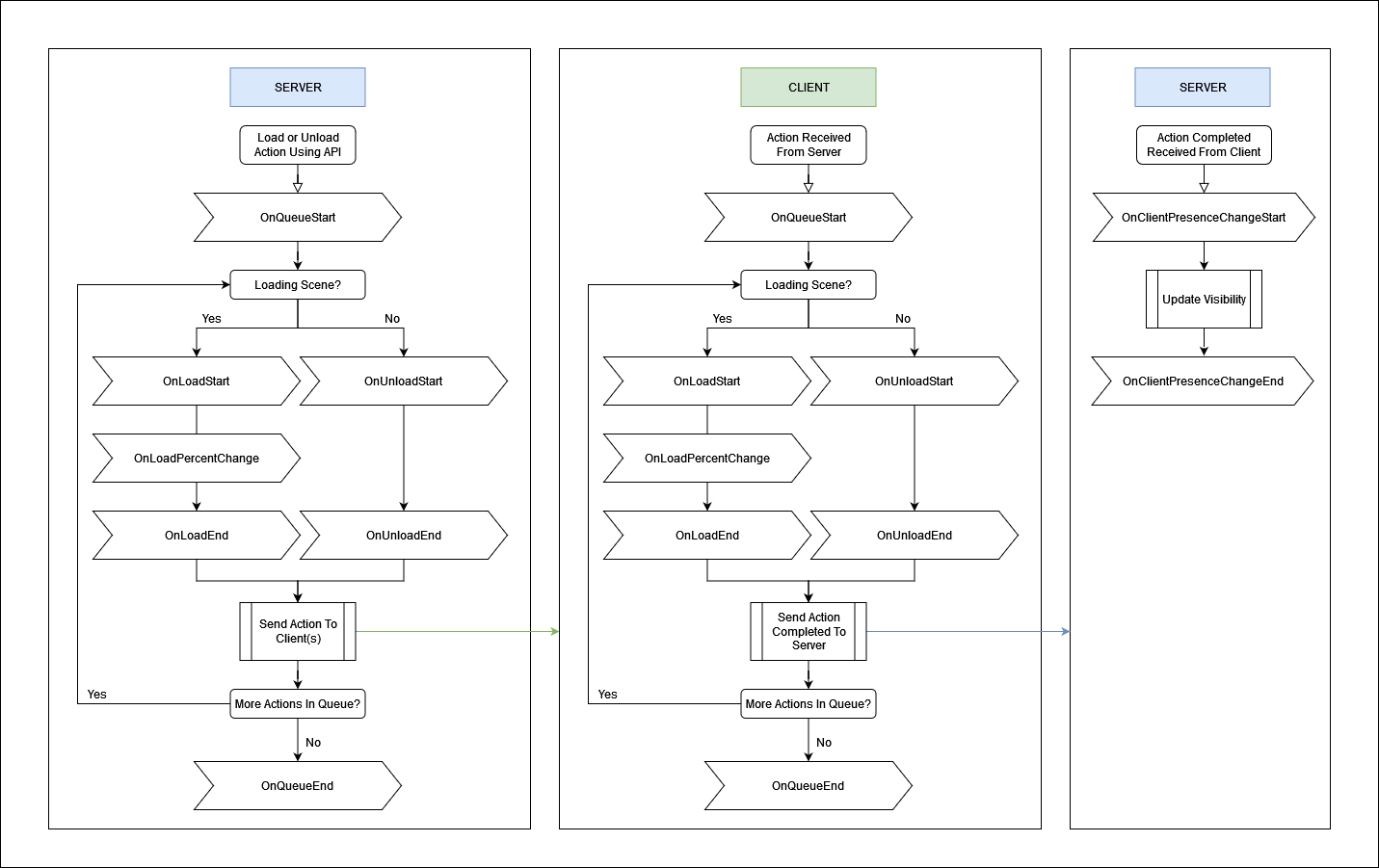
SceneManager Event Diagram.png
NIMFER
3ebaf90f4e
Updated Logo and changed project name
2022-08-14 14:51:58 +02:00
44 KiB
1431x901px
Raw
History